
Overview
Oripari was founded with a simple mission: to connect people with the resources they need to thrive. We recognized the challenges people face when looking for accommodation, jobs, and community events, and we set out to create a solution that brings everything together in one place.
Project Scope
We partnered with Oripari to bring their mission to life by designing a seamless, user-centered digital platform that simplifies how people find rooms, jobs, and community events.
Our responsibilities included shaping the end-to-end experience, from research and wireframing to visual design and interactive prototypes. The goal was to craft a modern, unified interface that supports users in everyday decisions while enabling the Oripari team to manage listings and community interactions with ease.
Problem
Finding reliable jobs and affordable rooms in Australia is difficult for migrants and international workers. Scattered information, outdated listings, and unverified posts make the search stressful and time-consuming. Users struggle to secure trusted opportunities quickly. A centralized, transparent mobile platform is urgently needed to simplify jobs and housing discovery.
Solution
-
Find trusted options easily Oripari provides verified jobs and reliable room listings across Australia through a simple, user-friendly mobile app.
-
Stay updated and stress-free Real-time updates and transparent details help users save time and reduce uncertainty.
-
More than essentials Users can also buy gifts for loved ones and purchase tickets directly within the app.
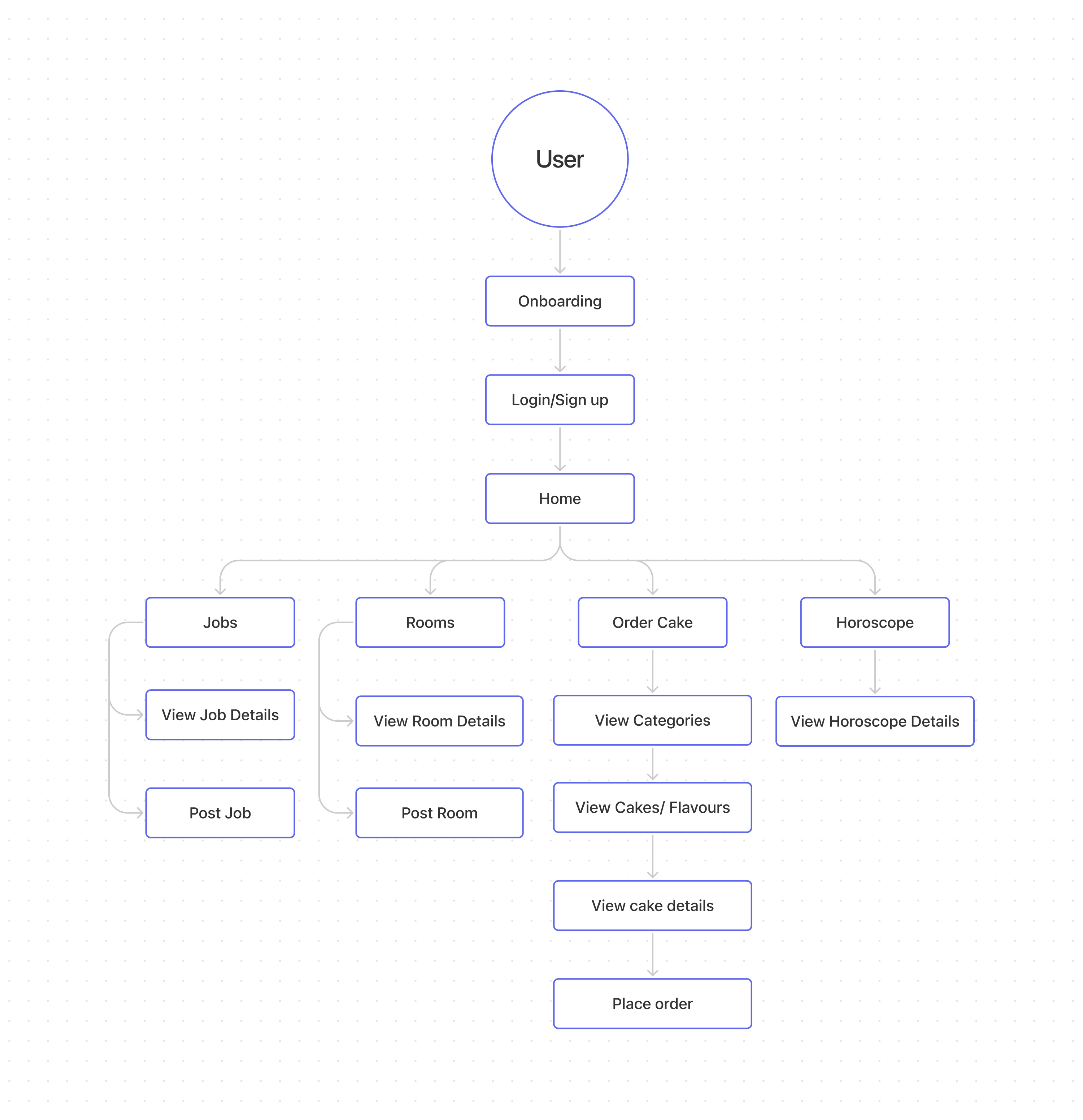
User Flow

Project Timeline

Color

Typography & Typography

Wireframe

UI Screens



