
Overview
In Sydney, couples often faced the same nightly dilemma: “What should we do?” Otter was created to turn that question into an opportunity for adventure. Otter was born out of a simple idea — to make dating feel exciting again. An invite-only app based in Sydney, Otter helps couples discover unique date ideas, celebrate milestones, and create meaningful memories together. It’s not just another dating app — it’s “Dam Good Dating.”
Project Scope
As a UI/UX design agency, our role was to bring Otter’s vision to life through thoughtful design and strategic experience planning. We were responsible for crafting both the mobile app experience and an admin dashboard that allows the Otter team to manage users, events, and memories with ease.\ Our scope covered the entire design lifecycle — from research and experience mapping, to wireframing, visual design, and interactive prototyping. The goal was to create a playful yet intuitive interface that helps couples feel more connected, while ensuring a smooth and efficient workflow for the internal team managing the app.
Problem
Whether newly dating or long-time married, many couples face the same challenge — keeping their relationship fresh and exciting. Over time, date nights start to feel repetitive, and the spark of discovery fades behind daily routines and responsibilities.
While most dating platforms focus on finding love, few help couples nurture it. For Sydney-based couples — from partners to husbands and wives — there wasn’t a simple way to explore meaningful experiences together. They wanted spontaneity without stress, personalized ideas without endless searching, and a way to cherish every shared memory.
Meanwhile, the Otter team needed an intuitive way to manage thousands of curated date ideas, track engagement, and ensure every experience aligned with their mission — all without complex systems or manual work.
Solution
Our team designed the Otter mobile app as a digital companion that helps couples — whether dating, engaged, or married — discover, connect, and celebrate their time together.
The experience revolves around three key pillars:
- Discovery: Personalized date ideas ranging from secret picnics and scenic walks to cozy home experiences — curated to surprise and delight.
- Connection: A built-in reward system, “Pebbles,” encourages couples to keep exploring together by earning points and perks for each completed date.
- Memory: The Date Timeline allows couples to preserve photos, notes, and reflections — turning simple outings into treasured stories.
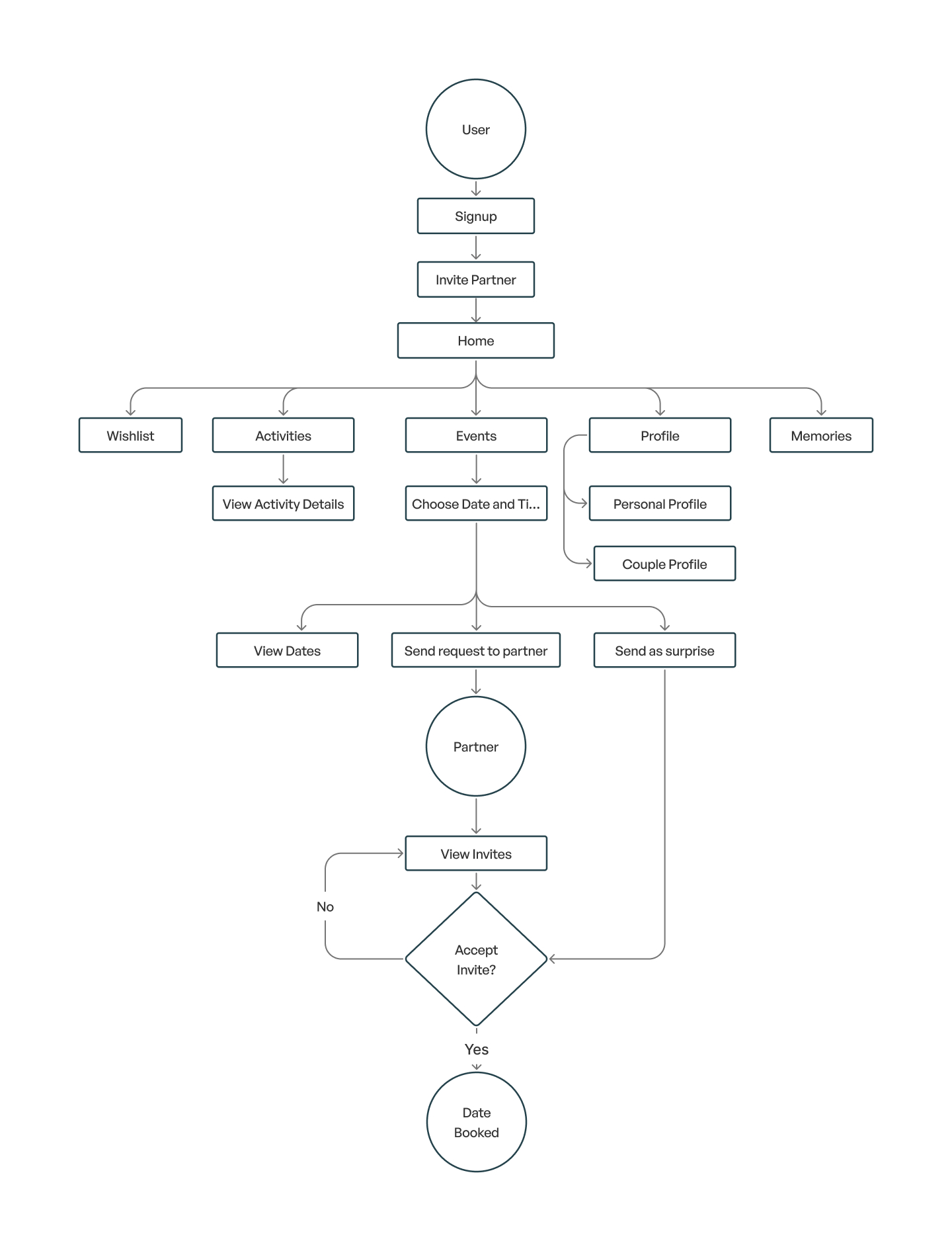
User Flow

Admin Flow

Project Timeline

Color

Typography

Wireframe

UI Screens



